| 品牌 | Acrel/安科瑞 | 基本电流 | 3*1(6)AA |
|---|---|---|---|
| 额定频率 | 45-65Hz | 准确度等级 | 0.5S级 |
| 分类 | 有功电能表 | 工作原理 | 电子式 |
| 电源性质 | 交流表 | 相数 | 三相 |
| 结构形式 | 整体式 | 接线方式 | 间接接入 |
| 产地 | 国产 | 加工定制 | 是 |
1、概述
安科瑞ADW300WA无线计量电表15分钟电能冻结电用应用场景:电力现货市场、工商业用户
主要用于计量低压网络的三相有功电能,具有体积小、精度高、功能丰富等优点,并且可选通讯方式多,可支持RS485通讯和Lora&LoraWAN、4G、wifi等无线通讯方式,增加了外置互感器的电流采样模式,从而方便用户在不同场合进行安装使用。可灵活安装于配电箱内,实现对不同区域和不同负荷的分项电能计量、运维监管或电力监控等需求。
2、产品型号规格及功能特点

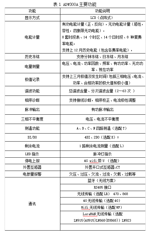
2.2 ADW300A无线计量仪表功能特点
ADW300A主要功能

3、技术参数

3.2 环境条件

表3 ADW300A环境条件

罗氏线圈多适用于以下场景:
Ø 大电流回路,现场环境不方便安装XXA/5A互感器;
Ø 宽铜牌/多股缆线回路,常规开口式互感器无法安装的场景。
罗氏线圈型号规格:

安装示意图:(线圈箭头方向,对应电流方向)

4、 外型尺寸及安装说明(单位:mm)

图1 ADW300A效果图


安科瑞ADW300WA无线计量电表15分钟电能冻结(按15分钟一个时段,一天96个点计量),是适配市场化分时电价、现货电能量市场的核心计量工具。
简单说:原来的峰谷平电表只能算总账,96时段电表能算细账,让工商业和电力市场都能“按分钟算账"。